type
status
date
slug
summary
tags
category
icon
password
Created time
May 7, 2024 10:26 AM
Link
区域等
Status
如果不想读长长的原版,这就是你的选择。
——————————————
参考:
德国联邦教育研究部 德国工业4.0 战略计划实施建议
国务院 中国制造2025战略
德国工业4.0内容、动因与前景及其启示,丁纯
工业4.0与中国制造2025的比较和启示 李金华
————————————————
德国工业4.0
从2011年第一次出现工业4.0,到15年的完整实施计划,工业4.0已经成为了德国国家级别的重要战略。在德国面临出口下降、国内制造成本高、全球竞争力不再一枝独秀的时候,成为了德国提高国家在全球竞争力的重要方法。
解剖德国政府的“工业4.0”规划,简单可以概括为“1个核心”、“2重战略”、“3大集成”和“8项举措。
一个核心是智能+网络。利用Cyber-Physical-System建立智能工厂,实现智能制造。
双重战略:
- 主要供应商战略:
关注生产领域,要求德国的装备制造商必须遵循“工业4.0”的理念,将先进的技术、完善的解决方案与传统的生产技术相结合,生产出具备“智能”与乐于“交流”的生产设备,为德国的制造业增添活力,实现“德国制造”质的飞跃。该战略注重吸引中小企业的参与,希望它们不仅成为“智能生产”的使用者,也能化身为“智能生产”设备的供应者。
2. 领先的市场战略:
强调整个德国国内制造业市场的有效整合。构建遍布德国不同地区、涉及所有行业、涵盖各类大、中、小企业的高速互联网络是实现这一战略的关键。通过这一网络,德国的各类企业就能实现快速的信息共享、最终达成有效的分工合作。在此基础上,生产工艺可以重新定义与进一步细化,从而实现更为专业化的生产,提高德国制造业的生产效率。除了生产以外,商业企业也能与生产单位无缝衔接,进一步拉近德国制造企业与国内市场以及世界市场之间的距离。
德国4.0战略是一个主要提高、保持德国在先进制造业中的地位的战略。核心还是提高德国产业的竞争力以及保持德国在国际上,尤其是装备制造业的地位。比如更加的灵活定制等工业4.0的特色,以此继续发展,并且创造新的工作机会等等。
全部都是以德国的视角出发,以一个“全球供应商”的角度出发。
相比前几次所谓“工业革命”,席卷全球,改变人类的生活的革命。德国的工业4.0用一个高大上的名字,让不知所以的人觉得不明觉厉,但是实际上并不是多么划时代的东西。
德国工业4.0工作组认为需要在8大领域采取行动:
- 标准化和参考架构
- 管理复杂系统
- 工业基础设施,跨国工业互联网等
- 安全和保障
- 工作的组织和设计。人员,工作流程等
- 培训和持续的专业发展
- 监管框架。保护企业数据,个人数据,贸易限制等
- 资源利用效率
工业4.0的目标:确保德国制造业的未来
工业4.0的三大挑战:标准化,工作组织和产品的可获得性
商业模式的发展,比如汽车行业:大众,宝马,奔驰等世界一流的整车厂以及博世、大陆、舍弗勒,ZF等一级供应商以及AVL,IAV,FEV等一系列技术提供商。这形成了一个从基础技术的开发,应用,产品一直到最后客户的商业模式。
这个链条经过多年的发展已经非常完善和稳定,因为有德国这个链条的存在,整车厂可以方便的找到供应商以及可以提供成套解决方案的服务商,供应商和技术提供商也一直会有买家,也一直有动力会进一步提高自己的技术。
这就形成了一个良性的循环,在这个链条的每一部分的人,都可以从这个链条中获得大量的利润。这个链条也是让德国能有现在国际地位的一个及其重要的部分。
这个商业模式的发展,也是可以实现工业4.0战略的一个重要部分,或者在我看来,是一个最重要的部分。
在工业4.0中,如果也形成了有企业可以输出以CPS为核心的产品,然后带动供应商和整个链条赚钱,那就算是成功了。但是在刚开始的时候,这个是很困难的,就像如果你造一辆车,连轮子都买不到需要自己造,还谈什么造车。
国的车企在开始发展的时候,通过向自己的前辈通过各种方式的学习(逆向,花大价钱找供应商提供成套解决方案),慢慢学到了自己的东西,也慢慢开始形成自己稳定的产业链。但是这个是有师傅存在的情况。
对于德国来说,这也是一个很大的挑战。
第三章 双重战略,成为领先的市场和供应商
领先的供应商策略,德国供应商为世界提供领先的技术解决方案,
- IT要适应制造业的需求
- 研究、技术和培训都作为优先事项
- 新的商业模式
双重战略三个关键特征
- 通过价值链及网络实现横向集成
- 整个价值链数字化集成
- 灵活而且可以重新组合的网络化制造体系
中国制造2025
一、发展形式大环境
新技术的发展。移动互联网、云计算、大数据、生物工程、新能源、新材料等领域取得新突破。基于信息物理系统的智能工厂、智能制造正在引领变革。金融危机以后,各发达国家都提出了再工业化,加强制造业优势,我国面临老牌工业强国和其他发展中国家的双重挑战。
中国国内经济发展环境,新常态,制造业新挑战,资源和环境约束进一步加强,不能像过去一样忽略环境和资源影响粗放发展;人力成本大大上升,制造业转型刻不容缓。加强中国国际竞争力,重点就在制造业。
建设制造强国,大而不强。虽然我国具有全产业链,但是整体来说还是在工业化进程之中,产品档次低,缺乏世界名牌;资源利用率低,产业国际化低。
二、战略方针
指导思想:创新驱动,质量为先,绿色发展,结构优化,人才为本。
基本原则:市场主导,政府引导。整体推进,重点突破。自主发展,开放合作。
战略目标三步走:
- 十年时间迈入制造强国行列。到2020年,基本实现工业化,制造业信息化水平大大提升。到2025年重点行业单位工业增加值能耗、物耗及污染物排放达到世界先进水平。形成一批具有较强国际竞争力的跨国公司和产业集群,在全球产业分工和价值链中的地位明显提升。
- 到2035年,国制造业整体达到世界制造强国阵营中等水平,全面工业化。
- 新中国成立一百年时,制造业大国地位更加巩固,综合实力进入世界制造强国前列
三、战略任务和要点
- 提高国家制造业创新能力
- 完善以企业为主导市场为导向,政产学研用相结合的制造业创新体系
- 加强关键核心技术研发。定期研究制定技术创新路线图。通过国家科技计划(专项、基金等)支持关键核心技术研发。发挥行业骨干企业的主导作用和高等院校、科研院所的基础作用。
- 提高创新设计能力。推进科技成果产业化
- 完善国家制造业创新体系。提到一批制造业创新中心(工业技术研究基地),围绕重点行业转型升级和新一代信息技术、智能制造、增材制造、新材料、生物医药等领域创新发展的重大共性需求。到2020年,重点形成15家左右制造业创新中心,到2025年形成40家。
- 加强标准体系建设。强化知识产权应用
重点:创新,尤其是在核心技术方向的创新和研发是重点。这个制造业的创新和新技术的研发主要还是要由企业来发展,主要用市场来引导企业加强创新和研发,以国家科技计划支持核心和基础的技术研发。
2.推进工业化与信息化融合
- 把智能制造作为两化深度融合的主攻方向
- 研究制定智能制造发展战略
- 推进制造过程智能化
- 加强互联网基础设施建设
重点:推进信息化、智能化。
3. 强化工业基础能力
加强“四基”创新能力建设。统筹推进“四基”发展。核心基础零部件(元器件)、先进基础工艺、关键基础材料和产业技术基础(以下统称“四基”)等工业基础能力薄弱
重点:加强基础能力的发展,把基础掌握在自己手里。建立补偿机制,组件“四基”研究中心。
4. 加强质量品牌建设。
- 提升质量控制技术,完善质量管理机制
- 推广先进质量管理技术和方法
- 加快提升产品质量
- 夯实质量发展基础,建立和国际接轨的制造业质量、安全、环保标准
- 推进品牌建设
重点:推广质量标准和质量管理方法,尽快建立国际品牌
5. 推进绿色制造
- 加大先进节能环保技术、工艺和装备的研发力度
- 加快制造业绿色改造升级
- 推进资源高效利用
- 积极构建绿色制造体系
重点:推动绿色制造的技术、标准发展,构建绿色制造体系
6. 推动重点领域发展
- 瞄准新一代信息技术、高端装备、新材料、生物医药等战略重点,引导社会各类资源集聚,推动优势和战略产业快速发
- 主要方向(一共10个):信息技术,高档数控机床和机器人,航空航天设备,海洋工程装备及高技术船舶,先进轨道交通装备,节能与新能源汽车,电力装备,农机装备,新材料,生物医药及高性能医疗器械
重点:依然是政府牵头指导重点行业发展的套路
7. 推进制造业结构调整
- 持续推进企业技术改造
- 化解产能过剩矛盾
- 优化制造业发展布局
重点:向中高端发展,中低端逐渐放弃、淘汰、升级,以后的低端制造业在目前已经很难过的情况下只会越来越难, 而不是出现为了就业等扶持低端制造业
8. 积极发展服务型制造和生产性服务业
- 推动发展服务型制造,提供产品制造向提供产品和服务转变,支持有条件的企业由提供设备向提供系统集成总承包服务转变
- 加快生产性服务业发展,大力发展面向制造业的信息技术服务
- 强化服务功能区和公共服务平台建设
重点:加快制造业服务业发展,发展研发设计、技术转移、创业孵化、知识产权、科技咨询等科技服务业。制造业除了造产品,还应该更进一步发展设计、信息、物流、商务、金融等现代服务业。支持中西部发展有特色的生产性服务业。
9. 提高制造业国际化发展水平
- 提高利用外资与国际合作水平。进一步放开一般制造业,优化开放结构,提高开放水平
- 提升跨国经营能力和国际竞争力。支持发展一批跨国公司。
- 深化产业国际合作,加快企业走出去。
重点:进一步开放国内市场,加强中国企业走出去。未来趋势一定是进一步开放,支持外资投资国内的高端制造业市场,支持有能力的企业出国上市。
四、战略支撑和保障
- 深化体制机制改革
- 营造公平竞争市场环境
- 完善金融扶持政策
- 加大财税政策支持力度
- 健全多层次人才培养体系
- 完善中小微企业政策。
- 进一步扩大制造业对外开放
- 健全组织实施机制
在政府职能、市场、金融、税、政策方面对制造业进一步支持,扩大开放
德国4.0和中国制造2025的对比
德国工业4.0框架

中国制造2025框架

两个核心文件都有明确的工作目标、行动的方向或基本策略、重点或优先发展的领域、支撑或保障体系。虽然德国的目标是要保证制造业的领先地位,中国则是要跻身世界制造强国行列,但二者均是在对国际、国内产业发展形势进行研判后作出的决策,均指向先进制造业。
德国工业4.0定义了德国的地位:德国是全球制造业最具竞争力的国家之一,机械和装备制造业的自动化水平在全球领先,占据全球信息技术的显著地位。
中国制造业的定位:中国是制造大国而非制造强国,制造技术较之先进国家有较大差距; 自主创新能力不强,关键技术或核心技术缺乏; 能源利用效率低,环境污染严重;
整体内容上,工业4.0突出了行动策略,也就是供应和市场的双重战略。中国制造2025,突出了战略、指导思想和基本原则。
基本也就是和德国和中国的政府地位匹配。中国想要发展的战略,往往都是中央提出战略思想,集中力量。而德国则是更多中小企业作为市场和技术的基础,要跟多的以市场为导向,政府规划战略、引导。
工业4.0要建立CPS为基础的智能工厂,包括智能的生产机器、数据资料存储介质、生产资料和生产设备从入厂到出厂的整合、物流过程的数字化、信息技术的端对端等多个子系统。中国则较注重体制机制的改革以及政府的组织实施。
目标和重点领域比较:

前者主要集中于制造业生产模式、生产环境、安全保障、制度建设、员工培训等; 而后者则主要集中于生产制造的一些重要行业,并且这些行业多数是于2010 年公布的应重点发展的战略性新兴产业。因此,从重点突破的领域看,“工业4. 0”已经不再把技术、品牌等作为发展目标,而是转向生产模式、生产管理、生产安全等更高层面的制造理念。在德国,制造业已达到一种新境界; 在全球,德国制造已是一个符号、一种象征。“工业4. 0”追求的是以网络化、智能化为主要特征的新工业革命生产模式。这一模式不仅要在制造技术上实现革命性的突破,还要引致生产组织方式和社会经济方面的深刻变化,引致人类生产力的巨大飞跃。显然,这是“制造2025”没有论及的。
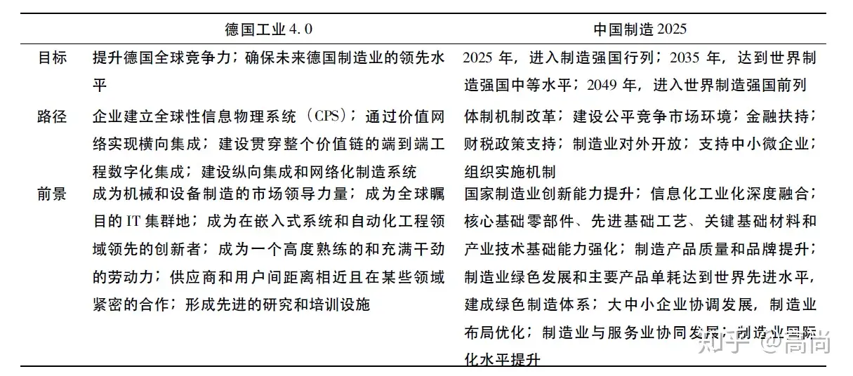
目标,路径和前景

在行动路径上,“工业4. 0”突出“智能”、“网络”、“系统”; 要建设CPS,将物联网和服务网广泛应用于制造领域,对制造产品的全生命周期、完整制造流程模块进行集成和数字化,构筑一种高度灵活、具备鲜明个性特征的产品与服务新生产模式。
“制造2025”则更多地集中于市场准入制度、政府经济职能转变、行政审批制度改革、市场环境建设、政策支持等,技术研发、科技成果转化、创新能力设计等仍然作为实现战略目标的行动路径,政府在行动过程中的作用有着明显体现。
在未来前景上,“工业4. 0”是要使德国成为第四次工业革命的引领者,成为世界市场领先的供应商; 要巩固德国的国际竞争地位,推动解决全球所面临的资源短缺、能源利用效率以及人口变化等问题。而“制造2025”将使中国制造业创新能力和信息化水平大幅度提升,制造业结构优化,产品质量显著提高,制造的著名品牌显著增多。
“工业4. 0”的愿景更微观、具体,更多关注的是制造的产品、制造的过程、制造的模式; 而“制造2025”则更宏观、更抽象,更多关注的是制造技术、制造业结构、制造水平等。